Apa Itu SmartPLS? Ini Penjelasan Lengkapnya!

SmartPLS merupakan salah satu software analisis data yang banyak digunakan dalam penelitian kuantitatif, khususnya untuk metode SEM-PLS (Structural Equation Modeling – Partial Least Squares). Software ini sangat populer di kalangan mahasiswa dan peneliti karena kemampuannya dalam menganalisis hubungan kompleks antar variabel.

Bagi pemula, SmartPLS mungkin terlihat rumit karena melibatkan model struktural dan pengukuran. Namun, dengan pemahaman yang tepat, pengguna dapat dengan mudah mengoperasikan software ini untuk menghasilkan analisis yang akurat dan reliabel. Artikel ini akan membahas secara lengkap tentang SmartPLS, mulai dari pengertian hingga contoh analisis.

smartpls

Pengertian SmartPLS

SmartPLS adalah software statistik yang digunakan untuk menganalisis data berbasis SEM-PLS. Metode ini berfokus pada prediksi dan pengembangan teori dengan menggunakan pendekatan berbasis varians.

Berbeda dengan SEM berbasis covariance, SmartPLS lebih fleksibel terhadap jumlah sampel kecil dan distribusi data yang tidak normal. Hal ini menjadikannya pilihan utama dalam penelitian sosial dan manajemen.

Fungsi SmartPLS dalam Penelitian

Sebelum memahami lebih jauh, penting untuk mengetahui bahwa SmartPLS memiliki peran penting dalam analisis hubungan antar variabel laten. Software ini tidak hanya menghitung, tetapi juga membantu memvisualisasikan model penelitian.

  1. Menganalisis hubungan antar variabel laten
    SmartPLS memungkinkan peneliti untuk menguji hubungan antara variabel yang tidak dapat diukur secara langsung. Variabel ini biasanya diwakili oleh indikator.
  2. Menguji model penelitian
    Peneliti dapat menguji apakah model yang dibangun sesuai dengan data yang dimiliki. Hal ini sangat penting dalam penelitian kuantitatif.
  3. Mengukur validitas dan reliabilitas
    SmartPLS menyediakan berbagai uji seperti outer loading, AVE, dan composite reliability. Ini membantu memastikan kualitas instrumen penelitian.
  4. Menganalisis pengaruh langsung dan tidak langsung
    Software ini mampu mengidentifikasi hubungan langsung maupun mediasi antar variabel.
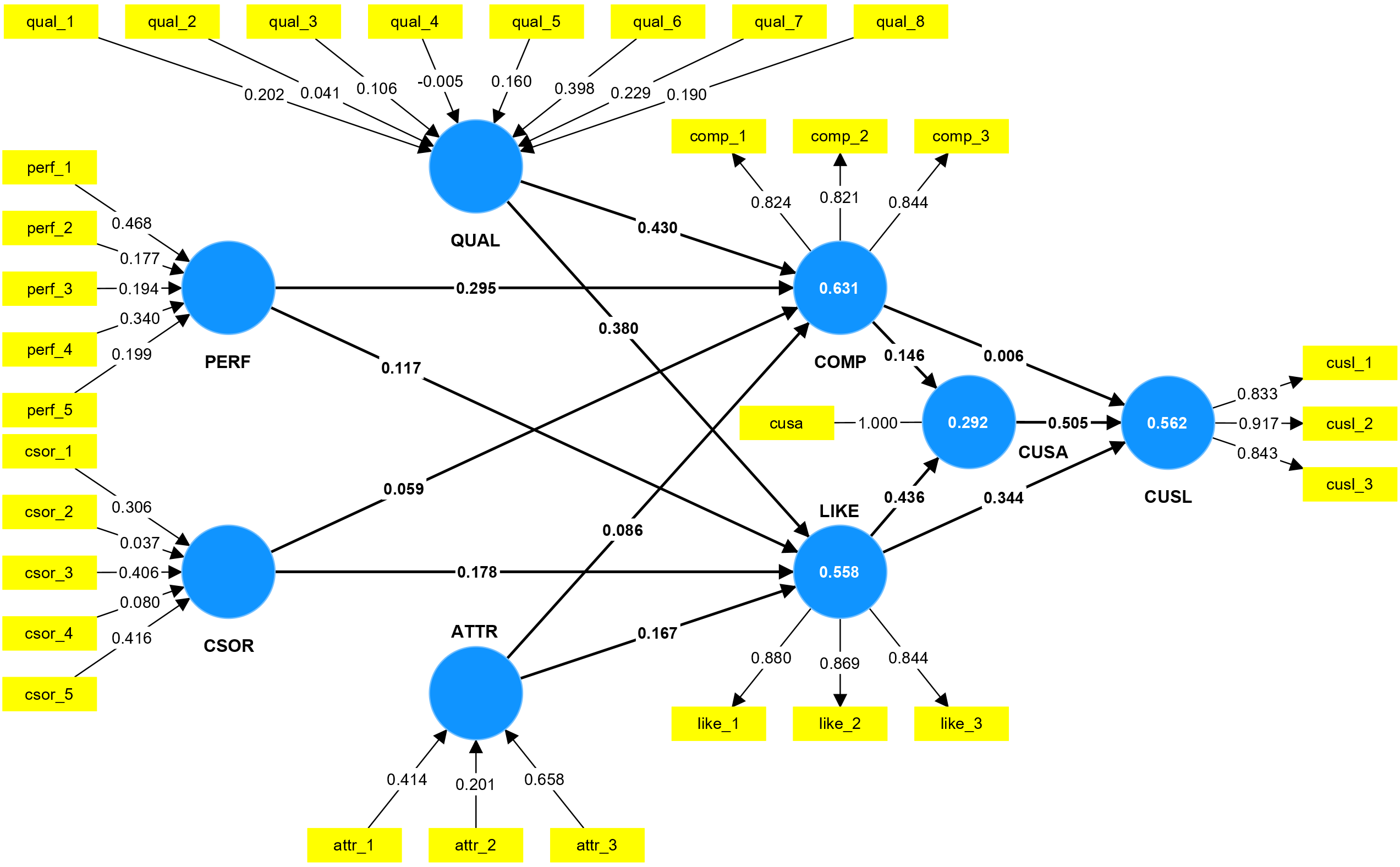
  5. Menyajikan hasil dalam bentuk diagram
    Output SmartPLS berupa diagram jalur yang memudahkan visualisasi hubungan antar variabel.

Sebagai penutup, fungsi-fungsi tersebut menjadikan SmartPLS sebagai alat yang sangat powerful dalam penelitian modern.

Jenis Analisis dalam SmartPLS

Dalam SmartPLS, terdapat beberapa jenis analisis utama yang perlu dipahami. Setiap analisis memiliki tujuan yang berbeda dan saling melengkapi.

1. Outer Model (Model Pengukuran)

Outer model digunakan untuk menguji hubungan antara indikator dengan variabel laten. Analisis ini berfokus pada validitas dan reliabilitas.

Nilai outer loading, AVE, dan composite reliability menjadi indikator utama. Jika nilai memenuhi kriteria, maka instrumen dianggap valid dan reliabel.

2. Inner Model (Model Struktural)

Inner model digunakan untuk menguji hubungan antar variabel laten. Analisis ini menunjukkan pengaruh antar variabel.

Nilai path coefficient dan R-square digunakan untuk melihat kekuatan hubungan. Semakin tinggi nilainya, semakin kuat pengaruhnya.

3. Uji Hipotesis

Uji hipotesis dilakukan untuk mengetahui apakah hubungan antar variabel signifikan atau tidak. Biasanya menggunakan nilai t-statistic dan p-value.

Jika nilai p-value < 0.05, maka hipotesis diterima. Ini menunjukkan adanya pengaruh yang signifikan.

Sebagai penutup, ketiga jenis analisis ini harus dilakukan secara berurutan untuk mendapatkan hasil penelitian yang valid.

Contoh Tabel Analisis SmartPLS

Dalam penelitian, hasil analisis SmartPLS sering disajikan dalam bentuk tabel untuk mempermudah interpretasi. Tabel ini biasanya berisi hasil uji hipotesis.

Berikut contoh tabel hasil analisis:

Hubungan Variabel Koefisien T-Statistic P-Value Keterangan
Motivasi -> Kinerja 0.65 5.12 0.000 Signifikan
Disiplin -> Kinerja 0.30 2.45 0.015 Signifikan

Interpretasi dari tabel tersebut menunjukkan bahwa variabel motivasi dan disiplin memiliki pengaruh signifikan terhadap kinerja. Hal ini dapat dilihat dari nilai p-value yang lebih kecil dari 0.05.

Koefisien yang lebih besar pada motivasi menunjukkan bahwa pengaruhnya lebih dominan dibandingkan disiplin. Ini menjadi dasar dalam menarik kesimpulan penelitian.

Sebagai penutup, kemampuan membaca tabel SmartPLS sangat penting agar hasil analisis tidak disalahartikan.

Langkah Dasar Menggunakan SmartPLS

Dalam menggunakan SmartPLS, terdapat beberapa langkah dasar yang perlu diikuti. Langkah ini membantu pengguna dalam melakukan analisis secara sistematis.

  1. Membuat model penelitian
    Pengguna menggambar model hubungan antar variabel dalam bentuk diagram.
  2. Mengimpor data
    Data dimasukkan ke dalam SmartPLS dalam format tertentu seperti CSV atau Excel.
  3. Menjalankan algoritma PLS
    Proses ini digunakan untuk menghitung nilai outer dan inner model.
  4. Melakukan bootstrapping
    Bootstrapping digunakan untuk menguji signifikansi hubungan antar variabel.
  5. Menginterpretasikan hasil
    Pengguna membaca output dan menarik kesimpulan berdasarkan data.

Sebagai penutup, mengikuti langkah ini secara runtut akan menghasilkan analisis yang lebih akurat.

Kelebihan dan Kekurangan SmartPLS

Setiap software memiliki kelebihan dan kekurangan, termasuk SmartPLS. Pemahaman ini penting agar pengguna dapat menyesuaikan dengan kebutuhan penelitian.

Kelebihan

SmartPLS dapat digunakan untuk sampel kecil dan data yang tidak normal. Hal ini menjadi keunggulan utama dibandingkan SEM lainnya.

Selain itu, tampilannya yang visual memudahkan pengguna dalam memahami model penelitian. Output yang dihasilkan juga cukup lengkap.

Kekurangan

SmartPLS kurang cocok untuk pengujian teori yang sudah mapan. Selain itu, interpretasi hasil membutuhkan pemahaman yang cukup mendalam.

Pengguna juga harus memahami konsep SEM agar tidak salah dalam analisis.

Sebagai penutup, kelebihan SmartPLS sangat membantu dalam penelitian eksploratif.

Tips Menggunakan SmartPLS untuk Skripsi

Agar penggunaan SmartPLS lebih efektif, terdapat beberapa tips yang bisa diterapkan oleh mahasiswa. Tips ini dapat membantu mempercepat proses penelitian.

  1. Pahami konsep SEM terlebih dahulu
    Tanpa pemahaman dasar, pengguna akan kesulitan dalam analisis.
  2. Gunakan indikator yang valid
    Indikator yang baik akan menghasilkan model yang kuat.
  3. Perhatikan nilai loading factor
    Nilai di atas 0.7 biasanya dianggap baik.
  4. Gunakan bootstrapping dengan benar
    Ini penting untuk uji hipotesis.
  5. Konsultasikan hasil dengan dosen
    Diskusi akan membantu menghindari kesalahan interpretasi.

Sebagai penutup, penggunaan SmartPLS yang tepat akan meningkatkan kualitas skripsi.

Kesimpulan

SmartPLS merupakan software yang sangat powerful dalam analisis data berbasis SEM-PLS. Dengan berbagai fitur yang dimiliki, pengguna dapat menganalisis hubungan kompleks antar variabel dengan lebih mudah.

Dengan memahami konsep dasar, jenis analisis, serta cara interpretasi hasil, mahasiswa dapat menggunakan SmartPLS secara optimal. Hal ini tentu akan membantu dalam menghasilkan penelitian yang berkualitas dan dapat dipertanggungjawabkan.

Jika Anda kesulitan menganalisis data dengan SmartPLS, Anda bisa menggunakan jasa analisis data dari Akademia. Dengan tenaga ahli berpengalaman, Akademia membantu proses olah data hingga interpretasi hasil secara cepat, akurat, dan sesuai standar akademik.

Open chat
Halo, apa yang bisa kami bantu?